Instance Verification Kit (IVK)
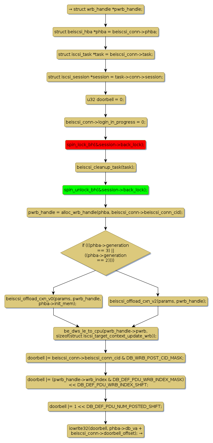
spin lock @ [131983+34+/linux-3.19-rc1/drivers/scsi/be2iscsi/be_main.c]
Instance Signature: back_lock
|
The Matching Pair Graph:
|
|
Function Name
|
Control Flow Graph (CFG)
|
Events Flow Graph (EFG)
|
Source Correspondence
|
|
beiscsi_offload_connection
|
|
|
[131523+26+/linux-3.19-rc1/drivers/scsi/be2iscsi/be_main.c]
|